找回密码
 马上加入

QQ登录

只需一步,快速开始

查看: 2047|回复: 0

[行业先锋] 汽车后市场深度报告——阳光充足、万物生长

[复制链接]

8203

主题

5

回帖

3万

积分

管理员

Rank: 9Rank: 9Rank: 9

积分
31686
QQ
快修币
2880
魔晶币
6430
改色币
43200
发表于 2015-5-7 17:58:59 | 显示全部楼层 |阅读模式

汽车后市场深度报告——阳光充足、万物生长

汽车后市场深度报告——阳光充足、万物生长

  一、 供需两端新变化激活行业万亿市场空间

  汽车后市场指汽车售出后在使用、转让、拆解等全过程中涉及到的各种服务,其子行业包含二手车交易、维修养护、汽车租赁、汽车保险、汽车金融、汽车拆解与回收、汽车文化与运动等。

  我国汽车后市场处于发展初期,目前主要集中在维修养护,二手车交易和汽车租赁。

  图表1 汽车后市场分类

汽车后市场深度报告——阳光充足、万物生长

汽车后市场深度报告——阳光充足、万物生长

  资料来源:平安证券研究所

  1.1我国汽车后市场发展处初级阶段

  目前我国汽车行业平均车龄约4年,汽车后市场尚处于初级阶段,具备如下特征。

  行业高度分散,细分领域集中度低

  在汽车租赁行业,全国有1万多家汽车租赁公司,但车队平均规模小于50辆。2013我国前五大汽车租赁公司按营业收入的市场份额约14%,而美国、德国、巴西分别为95%、91%及58%。

  二手车行业。据中汽协统计,2013年我国共1145 家二手车交易厂商,成交量在10万辆以上的仅5家,这5家交易额占全国二手车交易额的15.2%。

  我国现阶段有近30万家各类汽车维修企业,但市场领先企业的市场份额不足1%,而日本、美国、德国汽车维修业前三市场份额分别为11%、15%、11%。

  现阶段整车厂、零部件厂商、经销商、独立售后,垂直互联网公司多角度多模式切入汽车后市场,处于混战割据状态。我们认为经过一段时间市场的检验和洗礼后,能够精准解决汽车后市场行业痛点的公司将有望整合行业,成为细分领域龙头。



汽车后市场深度报告——阳光充足、万物生长

汽车后市场深度报告——阳光充足、万物生长


  行业非标准化程度高,存在严重的信息不对称

  在汽车维修养护领域,单台汽车具有万件以上的零配件,维修保养也根据具体车况而各不相同,加上我国汽车车主平均车龄年轻,我国车主与维修保养服务提供方存在较大程度的信息不对称。

  在二手车交易中,即使同一品牌同一车型的二手车,其具体车况和定价也都会有不同,买家与卖家之间存在信息不对称。

  目前汽车后市场行业的非标准化和信息不对称普遍存在,但也为互联网化的O2O模式提供了发展契机。

  相对于整车及配件的制造,汽车后市场具有较高利润水平

  汽车后市场分属服务业,以服务体验为中心,相比以产品为中心的整车和零部件制造,后市场拥有更高的利润水平。在A股和港股上市的十余家汽车经销商2013年后服务毛利率均值42.2%,远高于零部件制造、整车制造和新车销售的毛利率水平。

  发达国家汽车产业中汽车后市场贡献的利润占比近60%,而我国现阶段后市场对整个汽车产业的利润贡献不足30%。我们认为随着我国汽车产业的继续发展,将来汽车行业利润重心会从生产制造逐步转移到后市场领域,后市场的发展前景光明。

  

汽车后市场深度报告——阳光充足、万物生长

汽车后市场深度报告——阳光充足、万物生长



  政策改革的滞后制约了行业的健康发展

  政策引导市场,但同时也会干预市场导致市场失灵。《汽车品牌销售管理办法》基于整车厂强势地位,并形成纵向垄断,导致原厂零配件流通及价格被整车企业掌握,不利于非4S店汽配维修的发展。

  各地频繁出台的二手车限迁政策,具有浓厚地方保护主义色彩,极大地限制了二手车跨区域的自由流通,同时二手车转让的税收政策(增值税按总成交价2%收取)不合理增加了二手车交易成本,压缩了二手车商盈利空间,不利于二手车的健康流通。汽车报废后,五大总成强制破碎,只能当作废旧金属处理,禁止再流通,大大降低了汽车拆解行业的附加值,同时也造成了极大的资源浪费。汽车流通领域政策改革的滞后阻碍了汽车后服务行业的健康发展。

  1.2“保有量+车龄”双轮驱动行业需求高速增长

  汽车保有量近8年来保持15%的年复合增速,我国汽车保有量未来增长空间大

  截至2014年底我国汽车保有量已达到1.54亿,我们估算2015、2016、2020保有量将分别达1.71、1.88、2.55亿辆。

  横向比较,我国汽车保有量与销量之比为6.56,远低于发达国家以及全球平均水平(14左右);我国汽车每千人保有量为113,远低于汽车工业成熟国家美国(801),日本(597)和韩国(388)。

  我们估算我国汽车保有量的稳定水平将在4~5亿间。若汽车保有量与销量之比达到全球平均水平,汽车销量稳定在3500辆,保有量将达到4.9亿辆;若每千人保有量达到发达国家水平300辆,则保有量将达4.11亿辆。因此,从与世界其他国家比较来看,我国汽车保有量仍有非常大的增长空间。


汽车后市场深度报告——阳光充足、万物生长

汽车后市场深度报告——阳光充足、万物生长

  我国平均车龄上升将驱动汽车后市场爆发性发展

  汽车后市场需求与汽车车龄有密切关系,一般而言车龄在3年以内的售后需求较小,车龄在3年以上的汽车售后需求开始增加;车龄在6年以上的车其汽车维修、二手车拍卖等后市场需求达到更高。我们测算目前我国3年以上车龄的汽车占比超过60%,6年及以上车龄汽车占比超过40%。6年及以上车龄汽车显著增长,将促进后市场需求爆发性增长。

汽车后市场深度报告——阳光充足、万物生长

汽车后市场深度报告——阳光充足、万物生长

  汽车后市场目前总量接近2万亿,2020年将接近5万亿

  根据国家统计局和中国汽车流通协会的数据估算,汽车后市场主要子行业2014年收入总额接近2万亿,后市场行业整体在2015-2020年将保持17%-20%的高速增长,2020年有望接近5万亿。

  

汽车后市场深度报告——阳光充足、万物生长

汽车后市场深度报告——阳光充足、万物生长

  汽车维修养护为我国后市场更大子行业,2020年其市场规模有望近2万亿

  目前维修养护行业市场规模约6222亿,我们测算汽车维修养护业2020年市场规模将达到1.83亿元。2014-2015年复合增长率为19.8%,远高于目前美国汽车维修养护业2.9%的增速。

 

汽车后市场深度报告——阳光充足、万物生长

汽车后市场深度报告——阳光充足、万物生长

汽车后市场深度报告——阳光充足、万物生长

汽车后市场深度报告——阳光充足、万物生长


  1.3“政策催化+互联网改造”提升后市场供给端营运效率

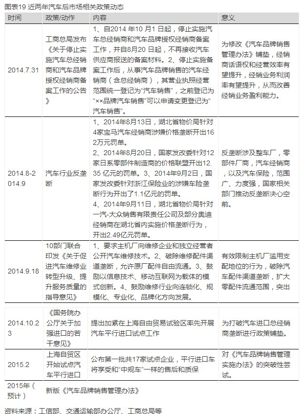
  政策频出,剑指汽车行业纵向垄断,制约后市场发展的制度障碍有望逐步消除

  2005年4月起施行的《汽车品牌销售管理办法》赋予了整车企业过大的权力,形成汽车行业的“纵向垄断”,严重制约了汽车售后市场的发展。2014年下半年以来,工商总局取消备案、发改委反垄断、十部委联合发布《关于促进汽车维修业转型升级提升服务质量的指导意见》,汽车平行进口试点,政府一系列新政和动作,以破除汽车行业垄断为核心,对提高汽车流通领域市场化程度和运行效率具有重大意义。

汽车后市场深度报告——阳光充足、万物生长

汽车后市场深度报告——阳光充足、万物生长

  互联网改变消费者行为,同时重塑后市场行业模式,提升行业经营效率

  2014年中国网民数量达到6.32亿,在互联网的深度渗透下,消费者的行为模式和行业的经营模式都发生了深远的变化。中国消费者积极拥抱O2O服务:根据麦肯锡的调查,中国的数字消费者中71%的人已经在使用O2O服务,其中更有97%的人表示将在未来的6个月继续使用甚至增加使用频次。在29%还没有使用O2O服务的人中有28%的人表示愿意在未来6个月尝试使用。

汽车后市场深度报告——阳光充足、万物生长

汽车后市场深度报告——阳光充足、万物生长

  互联网创业公司积极涉足汽车后市场O2O领域。以2014年三季度汽车行业的反垄断为导火索,线上平台与线下维修服务相结合的O2O模式获得了前所未有的关注,较为典型的有养车无忧、车易安、车蚂蚁、淘汽档口、卡拉丁、途虎养车、e保养等。

汽车后市场深度报告——阳光充足、万物生长

汽车后市场深度报告——阳光充足、万物生长

  传统互联网巨头涉足汽车后市场领域。这方面的典型代表为阿里巴巴。2015年4月22日,阿里汽车事业部发布今年战略,将连同宝马、别克、米其林、广汇等40家汽车产业链企业,做本地化O2O的服务合作,覆盖二手车、整车后汽车服务的服务。在无线端,阿里汽车即将上线一款名为“汽车生活”的APP,向车主提供加油提醒、保养、维修、换轮胎、汽车等用车养车的服务。

汽车后市场深度报告——阳光充足、万物生长

汽车后市场深度报告——阳光充足、万物生长

  我们认为二手车交易,汽车维修等汽车后市场服务具有高度的专业性、个性化以及信息不对称特征,从而难仅凭线下模式大规模发展。汽车后市场的O2O模式对二手车交易、汽车维修等领域进行了深度改造。互联网平台作为线上前台,提供充分的信息资源,有利于消除信息不对称,并易于形成标准化的服务与产品;客户通过线上平台充分比对服务与产品信息,根据自身需求挑选服务产品;客户通过线上信息找到线下具体汽车服务与产品提供商,进行线下交易,形成闭环。

  二、 美国汽车后市场发展成熟、行业集中度稳定

  2.1美国汽车工业已成熟,汽车后市场稳定增长

  美国新车年销量、千人汽车保有量已进入稳定状态。美国新车年销量在20世纪70年代达到1500万辆以上后进入稳定状态,随着经济周期在1100万辆-1700万辆间振荡。美国汽车千人保有量在2000年突破800辆后逐渐趋稳。美国汽车工业发展属稳定成熟阶段。目前美国汽车保有量约2.8亿辆。

  保有量和车龄双高保证了美国汽车后市场的稳定增长。美国平均车龄由1995年的8.4年上升到2013年的11.4年。汽车工业的成熟,以及高保有量和较高的平均车龄促进了汽车后市场的稳定增长。据美国ACA(Auto Care Association)和AASA(Automotive Aftermarket Suppliers Association)统计和预测,美国后市场规模将由2013的3172亿美元增长到2017年的3638亿美元。


汽车后市场深度报告——阳光充足、万物生长

汽车后市场深度报告——阳光充足、万物生长

  2.2美国政策法规完善,为汽车后市场发展保驾护航

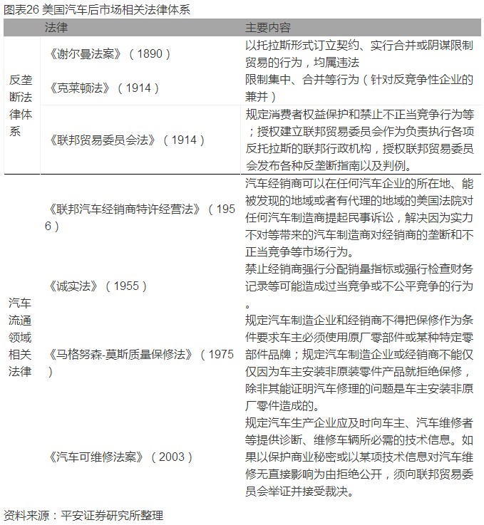
  反垄断法律以及汽车流通领域法律营造了后市场领域的自由竞争环境

  美国市场机制完善,崇尚自由竞争。《谢尔曼法案》、《克莱顿法》、《联邦贸易委员会法》奠定了美国反垄断的基本法律体系;《联邦汽车经销商特许经营法》和《诚实法》解决因为实力不对等带来的汽车制造商对经销商的垄断和不正当竞争等市场行为;《汽车可维修法案》、《马格努森-莫斯保修法》则保证了汽修配件的自由流通和维修技术信息的公开。

汽车后市场深度报告——阳光充足、万物生长

汽车后市场深度报告——阳光充足、万物生长
  

  2.3 美国汽车工业孕育出后市场巨头公司:Autozone和Monro Muffler Brake

  ü Autozone:“自营连锁扩张+线上线下结合”造就美国更大的汽车修配连锁品牌

  Autozone成立于1979年,主要销售汽车配件、维修器件等,同时也提供汽车信贷服务、销售汽车诊断和修理软件。主要业务包括DIY(针对个人)和DIFM(针对维修店),并且以DIY业务为主(80%左右)。

  Autozone收入全部来源于汽车配件的销售,并不提供维修和安装服务。公司发展初期以线下连锁为主,随着互联网的兴起,公司在扩展线下连锁店的同时,积极拓展线上销售渠道。同时,随着汽车电子化,汽车及汽车零部件构造日益精密复杂,消费者自己动手修理汽车日益困难,行业DIY模式在逐渐萎缩,公司也积极加大对DIFM业务的投入。

  现阶段,公司线下拥有5391个(美国本土4984个)统一风格装修的连锁经营门店,线上拥有APP以及多个网上商城。

汽车后市场深度报告——阳光充足、万物生长

汽车后市场深度报告——阳光充足、万物生长
 

  公司采取"一个中心,三级分销"的经营模式。

  一个中心是建立在Memphis、Tennessee、Monterrey、Mexico、Sao Paulo, Brazil的店铺支持中心(store support centers),为公司各分店提供集中的采购管理服务;一级网络为各中心覆盖的分销中心(distribution centers),为公司的仓储中心;二级网络为各分销中心覆盖的核心分店(hub stores),从分销中心提货,为普通分店供货;三级网络为普通分店(normal stores) ,能24小时内从相应核心门店提货,并直接面向终端消费者。消费者可以到店购买,也可以通过线上渠道预订后选择送货上门或者线下送货到门。

汽车后市场深度报告——阳光充足、万物生长

汽车后市场深度报告——阳光充足、万物生长
 

  Autozone“自营连锁扩张+线上线下结合”的模式使之成为美国更大的汽配零售商,其主营收入和毛利增长稳定,在2014财年分别达到94.8亿美元和10.7亿美元。二级市场上,十年间其股价涨幅近7倍,相较于汽车及其配件制造行业它的盈利及股价波动性较弱,Autozone的成功与美国汽车消费的成熟程度高,人工费较高,车主动手能力强有密不可分的关系。

汽车后市场深度报告——阳光充足、万物生长

汽车后市场深度报告——阳光充足、万物生长

  Monro Muffler Brake:专注易损易耗领域维修,通过收购兼并快速成长的汽车维修连锁
  MNRO在美国22个州拥有953家自营店,3家特许经营店,以及14家经销商经营的汽车维修中心,主要提供汽车底盘维修和轮胎服务。公司主要提供刹车、轮胎、排气系统、和悬置服务,并提供检查与维护服务。公司的维修店分为“服务店(service stores)”和“轮胎店(tire stores)”两种。

汽车后市场深度报告——阳光充足、万物生长

汽车后市场深度报告——阳光充足、万物生长

  运营模式:Monro纽约总部以及全资服务子公司集中处理所有店面的采购、分销、营销,以及财务等。集中采购后,大部分轮胎件供应商直接配送到分店,其他配件供应商配送到仓库,之后由Monro自有物流配送到门店。门店分核心店和常规店两种,前者大约为后者两倍规模,是周转较慢存货的迷你分销中心,每个分店周围25英里以内都有一个核心店。另外每个店铺都装有POS系统(point-of-sale MIS)进行店铺管理和客户管理,以及电子化的存货管理系统实时监测和供应配件。每个店铺能通过POS系统与其周围更多14个分店或者仓库实现存货共享。


汽车后市场深度报告——阳光充足、万物生长

汽车后市场深度报告——阳光充足、万物生长

  Monro以兼并收购为公司主要扩张战略,2004年以来进行了33项收购,共获得422个直营店,占其所有直营店的45%。

汽车后市场深度报告——阳光充足、万物生长

汽车后市场深度报告——阳光充足、万物生长

  Monro“自营连锁+并购成长”的模式,选择专注于易损易耗件,而非追求维修大而全,使得公司SKU(库存单位)种类不至于太大,维修零配件供应在可控范围内,同时门店服务内容容易标准化。另外公司自有的POS系统以及电子化存货管理系统,标准化了公司的服务流程,使得公司的服务模式能够通过并购快速扩张和复制。

  公司近年来收入和毛利稳定增长,获得资本市场认可,其二级市场股价近十年来上涨近8倍。

汽车后市场深度报告——阳光充足、万物生长

汽车后市场深度报告——阳光充足、万物生长

  2.4 由美国模式引发的对中国后市场发展的思考

  随着政策放开,独立连锁维修以及零配件厂商将显著受益

  美国市场反垄断和汽配领域政策完善,后市场领域竞争环境自由,独立的维修厂商(如Monro Muffler Brake)以及零配件巨头(如Autozone)得以摆脱4S店制约,而获得长足发展。2014年下半年以来,在以反垄断为核心的政策改革下,我国汽车流通领域的自由竞争环境将进一步向好。类比美国情况,我国独立的连锁维修以及零配件厂商在这一轮汽车反垄断的过程中有望显著受益。

  互联网深度参与我国汽车后市场的重构

  在Autozone早期发展中,互联网发展并不发达。同时,早期汽车构造相对简单,美国消费者有DIY修理习惯。因此,Autozone从大规模的实体连锁发展起家。如今互联网已深入到我国生活的方方面面,消费者已经习惯网上消费以及使用O2O服务。同时,我国消费者没有DIY习惯,汽车维修养护基本都需进店处理。互联网的发展正好叠加我国汽车后市场发展起步阶段,互联网在一开始就深入渗透到我国汽车后市场,与已有的线下资源进行结合为消费者提供服务。如金固股份通过旗下电商网站特维纶建立以轮胎为主的电商平台,从而切入汽车维修养护领域。

  国内独立维修连锁企业有望复制Monro Muffler Brake的模式,通过并购实现规模化发展

  对于独立连锁维修企业,实体店的地理分布及网络辐射大小对企业发展至关重要。我国汽车维修业高度分散,全国有近50万家各类汽车维修业商家,在许多交通便利辐射性强的重要位置已经分布了大大小小的维修店,再开新店容易造成供给过剩及恶性竞争,而收购兼并则更加有利。例如在香港和台湾上市的新焦点,先后收购台湾丽车坊、北京爱义行、深圳永隆行、浙江欧特隆等,从而实现规模扩张。国内已经有一些做的不错的独立维修连锁企业如小拇指、华胜等,企业成立之初均以自营店模式扩张,自营店经营成熟形成了品牌之后,通过收购兼并其它维修店,为其提供培训、汽配及其物流、统一标准及服务,从而改造成为更好的服务网点,实现快速复制扩张。

  无论是汽配还是维修连锁,高效精准的物流配送都至关重要

  汽车零配件的精准采购、快速配送对消费者的消费体验具有决定性作用。Autozone和MRNO都使用集中采购,建立分销中心/仓储中心,分级管理各地分店,自建高效物流体系,保证了配件采购和物流的精准和高效,成为企业的核心竞争力之一。


  三、我国汽车后市场尚处野蛮生长阶段

  3.1更看好二手车和养护维修行业

  在我国汽车产业发展主题从整车制造时代进入汽车后市场时代的大浪潮中,我们从市场规模、互联网改造效率、政策改革三个维度分析后市场的主要子行业,认为二手车和养护维修是更具发展前景的汽车后市场子行业。

  收入规模:汽车维修和二手车是我国汽车后市场收入规模目前位居第一和第三大的子行业。2014年二者市场规模分别为6222亿和4300亿,且未来均存在万亿级市场空间。

  互联网改造:互联网改造汽车后市场的核心在于消除行业信息不对称和标准化行业运营,二手车和维修养护领域在这方面更为受益,近年来互联网公司也多从这两个领域切入。

  政策改革:《关于促进汽车维修业转型升级、提升服务质量的指导意见》为汽车反垄断的重磅政策,直接利好汽车维修养护行业;二手车临时产权制度、增值税改革、限迁制度调整等政策改革可期,利好二手车交易。

汽车后市场深度报告——阳光充足、万物生长

汽车后市场深度报告——阳光充足、万物生长

  3.2 二手车:互联网改造势不可当

  互联网改造正击行业核心痛点,二手车电商平台势不可当

  二手车交易核心痛点在于信息不对称。不同于标准化的新车,二手车因使用状况的不同,即使同一品牌同一型号相同车龄的二手车,其具体车况也完全不同,基本上是“一车一况”,“一车一价”。信息不对称造成的交易双方关于二手车真实车况的信息差是传统交易过程中车况欺诈和车价虚高产生的根本原因。互联网平台的介入,结合专业化的检测手段,有利于消除这种信息不对称,增加二手车交易透明度,有利于二手车交易规模的发展壮大。二手车交易的互联网化改造是大势所趋。近三年来,二手车电商交易的交易量和交易额不断上升,其在二手车交易总量和总额中的比例都提高了近10个百分点。

汽车后市场深度报告——阳光充足、万物生长

汽车后市场深度报告——阳光充足、万物生长

  互联网对二手车交易的改造深入到交易、评估、搜索以及信息服务多个子领域  在二手车互联网化的大趋势中,出现了电商交易平台,信息服务平台,交易辅助平台三个细分领域。电商交易平台撮合交易的同时,介入到交易的实质过程。信息服务平台主要提供二手车信息搜索(包括垂直网站和综合门户的相关板块),但不介入实质交易。交易辅助平台则包含提供二手车估值和检测等服务的服务商。三个细分领域的实质都是减少二手车买方与买方之间扭转的层级,消除卖方双方间的信息不对称,增加买卖双方发生联系的便利性,从而使得交易更加简单快捷。

汽车后市场深度报告——阳光充足、万物生长

汽车后市场深度报告——阳光充足、万物生长


  二手车电商现阶段以C/B2B为主,而C2C为终极发展方向
  现阶段的二手车交易可分为C2B,B2B,以及B2C三个细分环节。现阶段,作为中介的经销商在现有市场中仍具有重要的市场作用,C/B2B(批发模式)是现阶段在线竞拍的市场主流,市场份额前三大(车易拍、优信拍、开新)都属此模式。但从长远来看,我们认为C2C(零售模式)模式消除中间流通和加价环节,使交易更高效,是二手车电商的终极方向。

汽车后市场深度报告——阳光充足、万物生长

汽车后市场深度报告——阳光充足、万物生长


  车易拍——基于二手车标准化检测的C/B2B在线拍卖平台。车易拍拥有“车易拍”在线交易平台和“268V”二手车标准化检测两个服务品牌。在线交易平台以268V责任赔付承诺的车况检测报告为基础打造交易信用体系,为二手车买卖双方提供看报告而勿需看实车的在线交易及系列配套服务,实现了二手车高效率跨区域大流通。公司自有"268V二手车标准化检测"专利技术,率先推出"换人不换结果"的标准化检测。公司总部设于北京,以华北华东两大运营中心为主,在上海杭州等十多个城市服务中心,覆盖全国 300 多个城市10000 多家车商 的销售网络已覆盖全国22个省、100多个城市的近5000家二手车商。据易观智库统计,车易拍2014年的交易量和交易额达到29.6万辆和153.4亿元。

汽车后市场深度报告——阳光充足、万物生长

汽车后市场深度报告——阳光充足、万物生长


  3.3汽车维修保养: “从线上到线下”与“从线下到线上”交织


  车龄增加+政策驱动利好独立第三方维修养护

  我国汽车维修业的参与者主要有独立和非独立两大类。非独立的包括整车厂授权的4S店;独立的包括传统大中型汽车维修中心、本地连锁维修店、全国连锁店,以及路边维修小店。三年之内的车,4S店是消费者汽车维修的主要渠道,但随车龄增长,消费者选择4S店的比例会明显下降。

汽车后市场深度报告——阳光充足、万物生长

汽车后市场深度报告——阳光充足、万物生长


  由于整车厂商的强势地位,过去4S店相对于独立渠道的维修店拥有原厂零配件资源垄断优势以及维修技术垄断优势,而独立连锁维修相对于4S店具有价格低廉,服务便利优势。

  2014年下半年出台的《关于促进汽车维修业转型升级、提升服务质量的指导意见》,要求主机厂向维修企业和独立经营者公开汽车维修技术,同时允许原厂配件自由流通,极大改善了独立维修渠道在零配件供应以及维修技术方面的劣势处境,为独立连锁维修打开了新的发展空间。

  我国独立连锁维修分本土品牌和国外品牌两大阵营。前者包括大拇指、新焦点、华胜等,国外品牌包括博世快修和米其林驰加等。

  独立汽车维修养护互联网化的两种模式:“线上到线下”和“线下到线上”

  独立汽车维修养护积极触网,具体可以分为两种大的模式——“从线上到线下“和“从线下到线上”。

  “从线上到线下”:以互联网企业为主导,以网络平台为核心,从线上向线下发展,在产业链前端连接大B(汽配生产企业)进驻网络平台,获取零配件货源,在后端吸引小b(维修养护店)加盟,获得线下维修服务资源。这类模式的代表公司为淘气系(淘气档口和淘气云修)以及车易安等。

  “从线下到线上”:以实业企业为主导,以实体产业为核心,从线下向线上发展,利用互联网平台集客营销,并进行产业链延伸。这种模式主要体现为以大B端为起点向线上的扩张和以小b端为起点向线上的扩张,前者为零配件厂商利用互联网进行后向整合,后者为维修厂商利用互联网进行前向整合。这类模式的代表公司为金固股份、青岛双星、华胜、小拇指等。

  两种模式的共性:线下拉拢小b端(维修店),线上吸引C端(流量)。两种模式都是一方面线上吸引更多的C端,集客形成需求,另一方面线下获得更多的优质小b(自建,加盟,自有),获得维修服务供给能力。C端从公司线上平台查询选择相关所需服务,预约后,进行线下消费(到店或者上门)。

汽车后市场深度报告——阳光充足、万物生长

汽车后市场深度报告——阳光充足、万物生长


  两种模式的差异:“从线上到线下”模式核心竞争力在于互联网平台的构建和管理软件的开发,劣势在于对上游配件供应和下游线下维修的质量控制,以及建立有效的物流体系。而“从线下到线上”模式的核心竞争力则在于其大B端或者小b端的线下资源整合能力,是否能够对大B端或者小b端进行有效控制和复制,同时广泛的实体分店为建立线下物流配送网络提供了基础,其劣势在于线上平台的搭建和信息管理系统管理软件的开发。

  两种模式成败关键:以集聚小b为核心,吸引前端大B和后端C,从而打通B2b2C全通道。成功的互联网维修养护平台必须拥有三个特点:

  1)配件供应质量过硬品类齐全(大B);

  2)维修养护服务周到价格合理(小b);

  3)流量稳定客单转化率高(C)。

  我们认为三因素中优质小b端是更为重要的,仅仅拥有稳定客户流量,没有优质小b提供优质服务体验,流量难以持续,仅仅拥有大B端,没有小b和C产生足够零配件需求,大B端很容易转投其他需求更旺的互联网平台。因此,拥有优质小b,后端平台能吸引并留住客户,维修服务创造的零配件需求也能留住前端大B。

  小b的核心痛点在于:

  1)配件供应不全,品质难以保障,物流低效,不能根据需要及时迅速调货和到货;

  2)店面管理能力差,难以进行店面进销存以及客户的高效管理。

  因此,吸引小b的关键在于1)为其提供齐全质优的供配件货源;2)精准迅速的配送物流;3)提供高效透明的管理服务。

  独立汽修与互联网结合的典范

  淘汽系(档口+云修):从线上到线下的汽修互联网创业公司。

  淘汽档口成立于2013年,由阿里、淘宝、网易等公司的资深互联网人和来自于传统汽车服务业的众多精英带领1000多名员工组成。淘气档口开始为B2B/C的汽车零配件电商平台,个人或者商户通过其网络平台在线订购汽车零配件。配件供给渠道方面,目前已有包括博世、海拉、盖茨、菲罗多等18大国际主流配件厂家入驻,货源稳定,品质过硬;配件物流配备方面:零库存(各大城市设立仓库,货源稳定,随订随取,减轻自身库存压力)、零资金(缩短中间环节,低成本采购,限时零元抢购,减少资金压力)、零等待(强劲平台迅速响应,四大专业物流运送,60分钟响应)。目前,淘汽档口已在9大省份,20多个城市拥有3万多家线下门店。

  2015年2月2日,淘汽档口正式推出淘汽云修,切入维修O2O。淘汽云修分专业店、标准店和中心店三级模式诚招加盟商,满足不同层次维修店和客户的需求。同时淘汽云修对加盟商提供店面装修和VI设计、营销支持、系统安装、人员培训、中央采购的全套支持。其中系统安装包括淘气自主开发的店面管理软件和系统ERP进销存管理,CRM消费者管理,帮助小b提升店面管理能力;中央采购则对接淘气档口,解决小b配件供应和物流问题。

汽车后市场深度报告——阳光充足、万物生长

汽车后市场深度报告——阳光充足、万物生长


  华胜汽修:从线下到线上的独立汽修龙头

  华胜汽修的奔驰、宝马、奥迪专修连锁创立于1998年,总部位于广州,首创3S专修连锁经营模式,实现标志、采购、价格、培训、核算、销售政策,以及营销策略的七项统一,是高端豪华车专修市场的“沃尔玛”。 公司目前已在华南、华东、华北、华中等经济发达地区50多个城市开设了100多家连锁店,员工4000多名。

  回归产业本源,以“极配”为纽带打造小b旗舰。华胜在近年确定了“塑造汽车服务业新的商业文明”的新使命,确定了“华胜”、“宜修”、“极配”三大品牌的战略布局,并以极配正品配件供应链为纽带,以华胜开放型资源和基础,集聚公司连锁系统内的华胜和宜修,以及公司连锁系统外的极配授权服务商和非授权服务商,从而形成独立维修实体店的联盟旗舰。

 

汽车后市场深度报告——阳光充足、万物生长

汽车后市场深度报告——阳光充足、万物生长

  从线下向线上拓展,构建O2O服务生态圈。线上方面,华胜已经拥有官网、微信,正在寻找第三方商城合作,并正在开发相应APP。线下方面华胜拥有极配供应平台以及由此平台联系的华胜、宜修以及其它第三方维修店。华胜以小b实业为基础,以极配为纽带,积极向线上发展,构建O2O维修服务生态圈。

汽车后市场深度报告——阳光充足、万物生长

汽车后市场深度报告——阳光充足、万物生长






加盟热线010-51660006车衣裳不只是车身改色
回复

使用道具 举报

您需要登录后才可以回帖 登录 | 马上加入

本版积分规则

快速回复 返回顶部 返回列表
0-0